推动新能源汽车的发展,再次出现在今年“两会”之中。这个汽车业当前的焦点问题,在国内却一直陷于路线和目标的巨大争议中,最近还出现加速去泡沫化的趋势,有城市明确搁置电动车计划,此次科技部发布的规划,并没有此前传言中的激进。规划充分肯定了短期内实现混合动力汽车全面产业化的重要性,提出坚持节能与新能源汽车“过渡与转型”并行互动的总体思路,最终实现汽车业“纯电驱动”的战略转型。

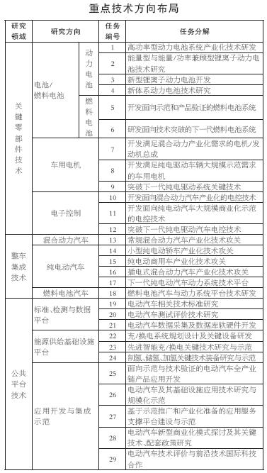
在此次的成文规划中,科技部还为电动汽车产业化设定了系统化的目标,对销量目标则给予模糊化表述:“到2015年,在整车、关键零部件、公共平台等29个技术创新方向上实现关键技术突破,全面掌握核心技术,预期申请电动汽车核心技术专利达3000项以上,在30个以上城市进行规模化示范推广,在5个以上城市进行新型商业化模式试点应用,为实现电动汽车规模产业化、尤其是纯电驱动汽车销量达到同类车型总销量1%左右的重要门槛提供科技支撑,引领电动汽车新兴战略产业跨越发展。”
来源:CNEV
特别声明: 以上内容转载自CNEV,目的在于传播更多信息,如有侵仅请联系删除,转载内容并不代表CNEV新能源汽车网(www.chinanev.net)立场。
部分图片来源于网络,如有侵权请告知删除
版权所有©2007-2025 CNEV新能源汽车网
新能源汽车网所有信息及作品,未经书面授权不得转载
商务联系请扫码
新能源汽车网官方微信
![]()